每月精選

共享天倫樂─Volkswagen Sharan 1.4 TSI TL試駕

tbg-brown
tbg-chartreuse
tbg-dodgerblue
tbg-gold
tbg-royalblue
tbg-sienna
Forward

乘坐空間常是消費者考量的要點,臺灣市場中的7人座MPV車款或許不多,Volkswagen Sharan就是其中一款,不僅有7個座位,連成人都難不倒。

也許你我都曾在耳邊聽見這樣的評論,無非是某某車的後座不好座,或者是哪款車的後座不夠大等。後座,或者是擴大到乘坐空間來看,似乎是臺灣消費者心中頗為重視的一環,尤其是家庭觀念較重、家中人口數稍多的家庭,想要滿足天倫之樂的他們,對車的看法可能與小家庭或是通勤客有所差異,對他們而言,空間是大的好,而座位則是多的妙。在這樣的考量下,鎖定多乘坐訴求的MPV車款自然是最佳選擇,而如果能夠輕鬆應付7人座的需求,更是最好不過。

相中臺灣寥寥可數的7人座MPV市場,Volkswagen總代理太古標達在2014年再次將旗下的中型MPV產品Sharan引進臺灣,期望能填補Touran以上的MPV市場。其中擔任入門角色的,便是今日的要角Sharan 1.4 TSI Trendline車型。

面對注重多人乘坐需求的消費者而言,MPV往往是優先的考量。

7人座倒底有什麼魅力?或許Sharan這種能夠承載7位成人的中型MPV,要比路上常見的5+2座小型MPV要更能清楚表現。車長4854mm、車寬1904mm、車高1720mm的Sharan尺碼並不算碩大,除了車高外約略與國產中大型房車相當。但是2919mm的軸距搭配1720mm的車高,卻構築的寬敞的車室空間,也是能夠承載7位成人的空間基礎。

直挺的線條,以及長達2919mm的軸距,為Sharan的車內空間構築了出色的基礎。

眼前的Sharan 1.4 TSI TL車型,車內採用2-3-2的三排7人座設定,Volkswagen為3張獨立的第二排座椅採用椅背角度與椅面前後可調的設計,讓第二排的乘客可以依照自身的需要,調整座椅的位置與椅背角度。同時,也為第三排的乘客提供更具彈性的膝部空間。但,即使不刻意調整第二排的椅面與椅背位置,保持在適中的狀態下,身高約177公分的筆者在第三排座椅上,膝部與第二排椅背仍有約四分之三拳頭的距離,頭部也未接觸頂篷。同時,第二排的乘客也還留有足以翹腳的腿部空間,寬敞的乘坐空間可見一斑。

採2-3-2佈局的座椅設定,第二排的椅面跟椅背皆可獨立調整。

身高約177公分的筆者在第三排座椅中也未顯侷促。

能為Sharan帶來如此乘坐空間的,不僅是車身尺碼所打下的基礎,Sharan的車身輪廓也為其廣闊內在起了一定的作用。沒有隨波逐流的複雜線條設計,也沒有時下風行的類Coupe流線身段,Sharan就像是小朋友想像中的小汽車,除了引擎蓋拔升至A柱的斜線外,構成Sharan輪廓的大多是筆直的線條。如同理想的住家格局一般,方正才能換取最具彈性的空間運用。

Sharan的車身線條設計在現今車壇而言相對簡單,偏向方正的輪廓,其實也為乘坐與置物空間帶來良好的基礎。

兩相加總下,所帶來的不僅是有足以乘坐7位成人的胃納量,三排椅背全豎直的狀態下,也可以提供300公升的行李廂容積。若是更極端些地將第二與第三排座椅全數收摺,則可以換取高達2297公升的最大行李廂空間,同時,不需拆卸任何一張座椅,便能創造平整化行李廂底部。搭配上第二排座椅前方的地窖式收納空間、前座椅面下的抽屜收納盒、吸頂式置物盒等,空間的運用與收納巧思,也是Sharan的強項所在。

Sharan的車室鋪陳以實用、就手為主,但仍然保有水準之上的質感。

Sharan在車內其實設計了多處收納小物的空間。

Sharan可以提供330公升的基礎行裡箱容積,後座椅全數打平則可以擴充至2297公升,而且還有相當平整的行李箱底板。

座椅材質使用織布材質,駕駛座還配有椅背與腰靠電動調整。

不過,或許你可能好奇,引擎室裡的1.4 TSI雙增壓缸內直噴引擎,去面對這車長逾4.8米、車重達1810公斤大傢伙是否足夠?翻開帳面數據,150hp的最大馬力早已是一般2.0升自然進氣引擎的水準,24.5公斤米的最高扭力還超越臺灣現行市面上2.4或2.5升的自然進氣引擎。單論數字,1.4 TSI引擎1390c.c.的排氣量並無法與輸出不足畫上等號,背後代表的,甚至是較低的稅賦負擔與經濟優勢。

1.4 TSI引擎不僅擁有媲美傳統2.0升自然進氣汽油引擎的動力輸出,還享有稅賦優勢。搭配的變速箱為傳輸效率直接的6速DSG雙離器變速箱。

雖然Sharan搭載的1.4 TSI引擎擁有超越同級排氣量的動力輸出,但若以熱血澎湃的標準看待設定為人員承載的Sharan還是過於嚴苛。為了配合Sharan的產品設定,Volkswagen將油門反應調校的相當溫和,雖然24.5公斤米的最大扭力可以在1750rpm時全數釋放,但採下油門的剎那,卻不會出現躁動的反應。再加上雙離合器變速箱順暢的檔位切換,為了後座的家人朋友,Sharan不僅能夠帶來平順的反應。而從駕駛右腳所感受的,也絕非是空虛而無力的回饋,尤其是轉速逐步提升後,1.4 TSI給予的勁道,絕不會與Sharan的體型有所負擔。

Sharan的輸出調性校為柔和,為的是給予後座乘客更多的舒適性,但力道並未因此而打折扣。

由於定位在家庭使用與人員乘坐,Sharan的下盤調校仍以舒適為主,偏軟的設定與較長的懸吊行程,對於路面的坑洞與不平都能有效地被吸收,傳至車室之中,換得的是安穩且舒適的行路質感。就後座乘客的角度而言,Sharan的表現可以說是可圈可點,與其充裕的三排乘坐空間搭配下,即使是長途移動也不會是種負擔。

懸吊設定較偏舒適取向,對於路面的坑洞都能有效地被吸收,加上寬敞的空間,即使長途乘坐也不顯負擔。

不過,車身重心較高的Sharan,加上偏向舒適取向的懸吊設定,過彎時不免還是會有較為明顯的側傾發生。但沉穩的底盤在彎中仍然可以保持應有的支撐性,腳下的輪胎也仍舊保持著該有的循跡性,雖然沒有貼地飛行般殺彎快感,但對於一輛車高達1720mm的MPV而言仍十分出色。在舒適面與操控的穩定面之間,Sharan找到了巧妙的平衡點。

底盤的調性仍保有Volkswagen旗下車款的性格,支撐性足夠且沉穩,並未因車體放大與重心加高而打折。

睽違8年之後,Sharan再次回到臺灣市場,更趨方正且近似於Volkswagen掀背車的外型設計,再加上充裕且具彈性的空間表現,以及充裕的安全配備,Sharan挾帶的堅強的產品實力再次站上臺灣市場。搭配138.8萬元起能不能成功吸引消費者的目光,雖然有待開始交車後的掛牌數證實,但若真的有多人乘載的需求,Sharan確實能夠符合我內心設定的條件,即使上還有2.0 TDI引擎與高階車型,但1.4 TSI TL已能滿足所需。

Sharan大量採用與家族掀背車相同的設計元素,讓Sharan在視覺上就像是放大的掀背車一般。

車內標配定速巡航、三區恆溫空調、Auto Hold駐車輔助,以及ESP與胎壓警示系統等配備。

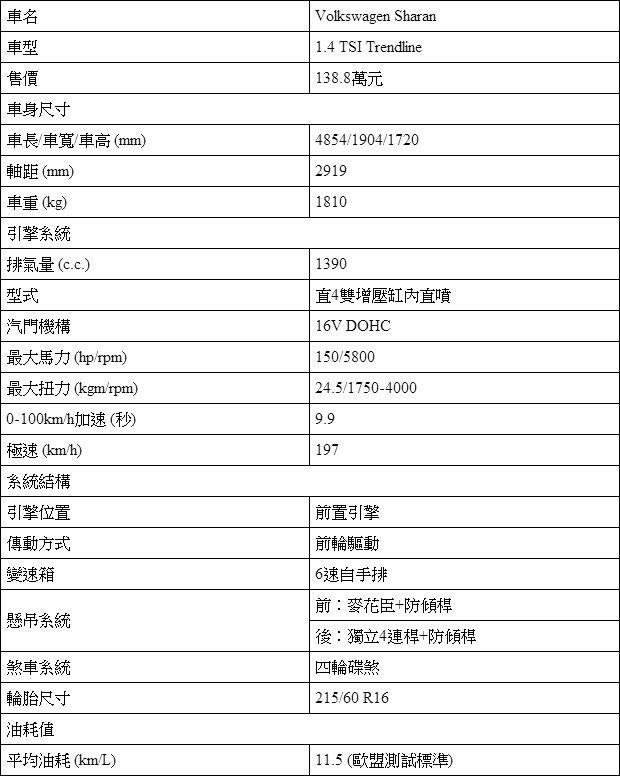
Volkswagen Sharan 1.4 TSI基本規格表:

文=陳奕宏 攝影=陳奕宏