每月精選

出發吧,老皮! 全新Toyota Yaris試駕體驗

tbg-brown
tbg-chartreuse
tbg-dodgerblue
tbg-gold
tbg-royalblue
tbg-sienna
Forward

全新改款的Yaris,會不會是阿寶身旁最麻吉的老皮?或許是的,但要確定探險玩樂的去向正不正確...

在卡通「探險活寶」(Adventure Time)中,主角小男孩「阿寶」(Finn)身旁總會伴隨著一隻擁有魔力的狗「老皮」(Jake),並陪著阿寶一同遊玩、冒險,而在現實世界,Toyota推出了擁有「老皮臉」的全新Yaris車系,其因水箱護罩「八」字形的線條,因此像極了老皮的口鼻造形,因而有此一稱,而全新的Yaris,是不是也能陪著好麻吉阿寶、也就是所有車主們好好玩樂呢?CarStuff本篇試駕將提供有意入主的消費者們參考。

「Keen Look」的設計語彙下,全新Toyota Yaris在車頭也有著如同歐規Yaris與Aygo般「X」字樣的車頭視覺,X字樣的上半段則以兩道引擎摺線替代。

連結鷹爪狀尾燈的C柱外飾板採黑色烤漆塗裝,讓Yaris的車尾有著飄浮式車頂的視覺意象。

在卡通裡,老皮擁有可自由伸長延展四肢與身體的魔力,全新Yaris與前代Yaris相比,就好像老皮將身體拉長,軸距從原本的2,460mm拉長至2,550mm(+ 90mm),車身全長也從3,785mm拉長至4,115mm(+ 330mm),讓車室乘坐空間得以加長,而後座乘坐的膝部空間放大,則是全新Yaris最主要的產品優勢之一。

沿用的1NZ-FE 1.5升引擎,在i-SUPER 4AT自排變速箱的搭配下,行車以節能為首要條件,並無法激起駕馭的熱情。

台灣上市的全新Yaris,在Toyota原廠的規劃下,與東南亞國家市場採用相同的車型設計,而動力傳動配置上則各有差異,國內的全新Yaris沿用了1NZ-FE直四VVT-i DOHC 16汽門1.5升引擎,但搭配改良的i-Super 4AT鋸齒狀四速自排變速箱,此規格與菲律賓版本的Yaris 1.5G車型、以及印尼市場的Yaris Type G A/T車型相同,台灣在Toyota原廠的市場區隔規劃下,已屬於與東南亞國家同級的市場,再加上台灣消費者對Toyota車款的厚愛,也無怪乎全新Yaris會隨著東南亞市場的產品規劃在台上市了。

Yaris在Toyota原廠全新的「Keen Look」設計語彙影響下,車頭造型其實與歐洲市場的Yaris、與Aygo等車系相同,是欲呈現出「X」字母字樣的車頭視覺,只是X字樣上半段的線條,在全新Yaris上改以連結A柱的兩道厚實摺線所取代,而隨著頭燈組後掠線條而延伸至車尾的車體腰線,則與其上的側窗窗框底線,共同連至車尾的C柱、與原廠所稱「鷹爪」的尾燈組上,黑色烤漆的C柱、與環抱式的尾窗設計,更使全新Yaris有著飄浮式的車頂視覺感受,也多了幾分「潮」感。

全新Yaris大致的中控儀錶設計與全新Vios相差無幾,然而大量使用的壓花塑料材質,卻降低了Yaris的質感表現。

進入全新Yaris的駕駛座,其操作介面其實與全新Vios相去無幾,前後上下四向手動調整的駕駛座椅,在身高173cm的筆者入座後,駕駛座姿稍微偏高,但視野相當清晰,而僅有上下可調的方向盤,在就手性方面還是覺得稍差,另外包括方向盤、中控台與車門內側的面板,Toyota均採用類車縫壓花的素料材質拼貼而成,在質感表現方面實在不甚出色。

車格放大的全新Yaris,在乘坐空間的提升,是本次改款的產品亮點之一。

後座部份,全新Yaris在座椅使用的泡棉材質較前代Yaris來得軟,坐起來的感覺也舒適許多,不過椅背角度仍偏直挺,至於在空間表現部份,筆者在入座後,與前座椅背之間仍有約一個拳頭寬的空間,與前代Yaris膝部會頂住前座椅背的侷促感相比,新車可說有著長足的進步,這也是拜全新Yaris拉長軸距之賜;頭部空間感表現方面,Yaris仍稍嫌壓迫,車頂內襯與筆者頭部之間的空間莫約只有三指幅寬。

經典型以上車型標配的六四分離後座椅背,更提升了Yaris的實用性,而車尾廂隔板的收納插槽設計,則是Yaris的另一巧思。

承載物品的尾廂部份,全新Yaris在一般正常狀態下即具備326公升的容積表現,搭配經典版車型以上標配的六四分離後座椅背,收納空間還能更進一步獲得延展,而全新Yaris在尾廂出現的特殊設計,則是順著椅背線條向後間隔的行李箱隔板收納插槽,這讓使用者在卸下隔板後,不用再煩惱隔板該放哪,實為一項貼心實用的設計,另外在尾廂兩側各設有兩具的掛鉤,也讓提袋之類的物件能夠輕鬆收納。

接著就是實際上路的行車表現,一開始,就能很明顯地感受到全新Yaris的動力傳動系統搭配,是專為節能的目的而設定,排入D檔行駛,在任何路況下都很不容易看到引擎轉數超過4,000rpm,搭配油門踏板的深淺,Yaris會藉由儀表中央時速表右下角的ECO燈號,來告知駕駛人目前的行車狀態是否夠節能、環保。

全新Yaris的自動變速均在低轉速域執行,因此能對油耗表現有所助益,若強制kick-down退檔,Yaris的反應也不會讓人有熱血的感受。

1NZ-FE四缸1,497cc汽油引擎已非全新動力了,但搭配的i-SUPER 4AT四速自排變速箱,在原廠宣稱經過1,500項以上的程式更新後,在節能效益上比起前代Yaris還要更為傑出、並從17.1km/l提升為18km/l的平均油耗效能,而在實際駕馭所感受到的變速箱反應,也與Toyota原廠所述吻合,因為這具變速箱均在低轉數域間自動進檔,因此省油效能自然不差,上了高速道路行駛,Yaris在時速約100km/h時,轉速也大約保持在2,500、至2,600rpm之間,是屬於穩穩地提升車速。全新Yaris並不適合採取一些急加速的動作,既使重踩油門kick-down,Yaris在車速提升的感受方面還是沒有很明顯,伴隨著聲嘶力竭的引擎聲浪,會覺得Yaris的動力傳動系統只能順順地運轉,沒辦法更進一步的予以苛求。

受制於動力傳動系統的節能取向設定、以及配胎等級的影響,全新Yaris縱使擁有偏硬的底盤配置,在彎道中也無法盡情地施展手腳。

動力傳動性能無法伸展的感受,在行駛山路的上坡路段時感受更為明確,以D檔行駛在無車的上坡路段時,想要提升車速,Yaris的變速箱並不會主動降檔、且維持自己的邏輯行進,因此會有轉速拖不動的那種低頻聲傳入耳內,除非用力kick-down,不然變速箱實際上不會退檔拉轉以換取車速;好吧,那我手動退檔總可以了吧?當覺得轉速不夠用時,以手動方式退入三檔,但車輛的轉速並沒有明顯感受提升,以這具1.5升引擎僅14.4kg-m的峰值扭力輸出來看,在低轉速域扭力不足也是可以理解的,若再退入二檔,轉速提升的噪音就會明顯加大,但一樣地,車速感受方面仍沒有明顯地提升,這一方面,也可能是試駕車尚未磨合、總里程數僅有約500公里左右的緣故。

操控表現部份,全新Yaris的感受仍偏轉向不足,但不至於太明顯,而縱使Yaris擁有偏硬調的懸吊設定,但原裝所搭配的瑪吉斯MA-307 185 / 60R15配胎,在抓地性能的表現仍十分有限,速度約60km/h將車頭塞進彎道時,輪胎便頻頻地發出逼近極限的尖銳磨擦聲響,至於在煞車反應方面,Yaris雖然表現易於掌控,但這樣的足下配備實在令人不敢放膽駕馭,而且再就其動力傳動系統的搭配,Yaris都不是讓人能盡情玩樂的一款車子。

琳瑯滿目的選用配備,也讓全新Yaris的售價又再往上提升了一級。

本次試駕的Toyota Yaris為頂級的豪華版車型,但試駕車仍添加許多後勤的配件,包括有七吋螢幕的影音系統(建議售價65,500元)、行車記錄器(8,000元)、抬頭顯示器(8,000元)、倒車影像系統(7,500元)、中央扶手(2,500元)、晝行燈(6,000元)、LED霧燈(7,000元)、與前方駐車雷達(4,500元)等,以豪華版車型61.9萬元的建議售價再往上加,也就是這部Yaris試乘車的總價已攀升至新台幣72.8萬元,對於想擁有這些附屬配件的一般購車族群來說,這更成為不小的負擔。

若車主們是「探險活寶」裡的主角阿寶,那麼全新Yaris則會是溫馴陪伴在旁的老皮。想要刺激的冒險?這還是讓它留在虛構的卡通裡吧!

若要說全新Yaris是老皮的話,那麼阿寶、也就是駕駛人們,可能沒辦法太過要求你的夥伴,因為全新Yaris本來就不是以樂趣為生的車款,而是一部供消費者順順開、無壓力、且不會感到負擔的都會用車款,而全新Yaris的整體特性,也的確是以節能至上理念而生,因此,面對全新的Yaris,消費者只能以「這是溫馴的老皮」看待之,請不要對它有太不切實際的要求才是。

〈車輛五視圖〉

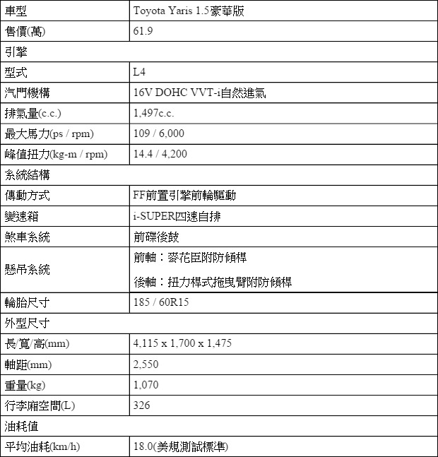
〈車輛基本規格表〉

文=李旭 圖=鄭捷 / 李旭