每月精選

【電玩遊戲】PS3『GRAN TURISMOR5 跑車浪漫旅5』亞洲網上賽即將展開,歡迎高手一起來極速奪標!

tbg-brown
tbg-chartreuse
tbg-dodgerblue
tbg-gold
tbg-royalblue
tbg-sienna
Forward

PlayStationR3專用遊戲軟件『GRAN TURISMOR5 跑車浪漫旅5 (GT5)』亞洲網上賽即將在PlayStationRNetwork (PSN)舉行,各位車手快準備啟動引擎,在賽道上施展出類拔萃的賽車技術,爭奪價值超過NT$40,000的豐富獎品!

 

比賽將分為分區賽、跨區準決賽及決賽,歡迎來自香港、韓國、台灣、新加坡、馬來西亞、泰國及印尼的PSN會員參加。快把握機會參加這個史無前例的亞洲網上賽,你有可能成為第一屆亞洲網上賽車總冠軍!

 

比賽獎品將直接發送至參賽者在PSN帳戶登記的電子郵件地址或住址,所以請於參賽前確認你的登記資料無誤。

 

 

 

重要日期:

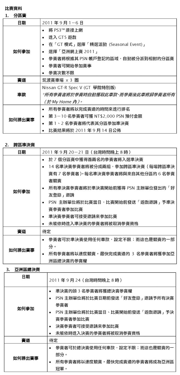
• 9月1-6日  分區賽   
• 9月14日  分區賽結果公佈 
• 9月20-21日  準決賽 
• 9月22日   準決賽結果公佈 
• 9月24日  亞洲區總決賽 
• 9月26日  總決賽結果公佈 
• 10月初   頒獎

 

 

獎品

 

1. 亞洲區總冠軍

 

GT5 限量版Tissot手錶、AP1 專業賽車椅、T500RS 駕駛盤、獎盃

 

 

2. 分區賽

 

每區冠軍: NT$8,000 PSN預付金額

每區亞軍: NT$4,000 PSN預付金額

每個分區的第3-10名: NT$2,000 PSN預付金額

 

3. 所有參賽者

獨家GT5主題(適用於PS3.)及專享車款(Nissan GT-R Spec V (GT 學院特別版))

 

條款及細則:

 

1. 一般事項

 

1.1 本網上賽只公開予來自香港、韓國、台灣、新加坡、馬來西亞、泰國及印尼的PlayStationRNetwork (PSN) 會員。其它地區的會員不得參加。

1.2 PSN會員於登記 PSN帳戶時有責任提供真實資料。要符合參加本網上賽的資格,參賽者的登記住址必須位於以上1.1所列的地區。

1.3 本網上賽的所有獎品將發送至參賽者的電子郵件地址及/或住址。如因登記了不正確的資料導致任何問題(包括但不限於不能成功發送獎品),Sony Computer Entertainment Hong Kong Limited (SCEH) 或Sony Computer Entertainment Taiwan Limited (SCET) 保留取消參賽者資格及得獎的權利。 
1.4 出席並參加網上賽表示參賽者已明白和接受以上及以下所列的條款及細則。

1.5 SCEH或 SCET保留權利,在不作預先及另行通知的情況下修改條款及細則。

1.6 如有任何爭議,SCEH或 SCET保留最終決定權。

 

2.關於賽事

 

2.1 參賽者必須在分區賽中使用Nissan GT-R Spec V (GT 學院特別版)車款。而在準決賽及總決賽中,參賽者可自由選用任何車款、制動系統(AT/MT)、駕駛車線、循跡防滑控制、防滑煞車系統、ASM 及ABS等,全為比賽的一部份。參賽者將為其選擇負責。

2.2 於香港、韓國、台灣、新加坡、馬來西亞、泰國及印尼的各個分區賽中,獲得冠、亞軍的賽車手將入選準決賽。準決賽參賽者將透過電郵、手機短訊、PSN系統短訊獲得通知,而準決賽參賽者名單亦會於http://www.gran-turismo.com公佈。

2.3 準決賽參賽者必須接受主辦單位的好友登錄邀請,方可參加準決賽。未能接受好友登錄邀請將視作棄權,決賽亦然。

2.4 準決賽和決賽僅會在指定日子及時間舉辦一次。如個別參賽者因為任何原因包括連線問題而缺席比賽,主辦單位將不會因此重新安排賽事。

2.5 SCEH或 SCET將不為任何比賽進行時出現的系統、網路或連結問題等負責。如出現問題,SCEH或 SCET的決定將為最終,不得異議。