每月精選

【集體評比】主力交鋒 Kuga vs. CR-V vs. ix35國產百萬SUV雄師對抗 ─ 同級對手篇

tbg-brown
tbg-chartreuse
tbg-dodgerblue
tbg-gold
tbg-royalblue
tbg-sienna
Forward

隨著Ford Kuga即將上市,再度掀起新一波國產百萬SUV戰爭,為此我們除了本次參與評比的三款車型之外,另整理出了價格相近之同級車型做簡單介紹!

 

由於在所謂百萬級距SUV,每一個車系的依等級規劃不同,價格帶大約都落於80萬至120萬左右之間,但為了提供消費者更明確的選擇對象,因此我們對應本次試駕的三款車型之售價,縮小範圍至僅針對90~100萬之主要銷售車款做簡單介紹,以避免範圍過大,反而造成選擇上的困擾。此外,除了國產SUV外,我們也將價格同樣落於設定範圍內的進口SUV一併做介紹。

 

國產SUV

 

 

Hyundai iX35 2.4 4WD

 

在本次的集評中,我們在iX35車系中選擇了搭載了柴油動力的iX35 VGTurbo進行測試,主要是在同一價格帶中,選擇三款搭載不同動力系統設定的車款,可做出更明顯的區隔,然而在iX35車系中,同在90~100萬價格帶中,另有搭載2.4升自然進氣汽油引擎的iX35 2.4 4WD旗艦型選擇,但建議售價部分略高於iX35 VGTurbo一萬元,為96.9萬,為iX35車系中價格最高的一款。

 

基本上,iX35 2.4 4WD旗艦型的配備部分皆與iX35 VGTurbo旗艦型相同,僅於動力系統上有所差異,iX35 2.4 4WD搭載之2.4升自然進氣引擎,可輸出177ps/6200rpm最大馬力與23.1kgm/4000rpm最大扭力,並同樣搭配六速手自排變速系統。

 

而在iX35 VGTurbo加入產品線後,也讓iX35成為國產SUV中可同時提供汽、柴油動力的車系。

 

 

 

Luxgen7 SUV

 

Luxgen7 SUV是台灣自主品牌Luxgen所推出的第二款車型,以結合了台灣汽車與IT兩大產業優勢,打著智慧車的名號,成功在市場上創造話題,配載之Think+智慧多功能資訊系統是最大的特色,同時還導入Side View+車側安全影像輔助系統,Eagle View+ 360度環景影像系統、Night Vision+高感光度輔助系統、LDWS+行車偏移偵測警示系統等安全輔助配備,領先國產車壇。

 

動力系統部分,則搭載自主研發的2.2升渦輪增壓引擎,可輸出175hp/5200rpm最大馬力以及28.0kgm/2500-4000rpm最大扭力,搭配五速手自排變速系統,在馬力數據上並未特別亮眼,著重於扭力輸出,不過因車身尺碼較大,車重較重,動能表現上較不具優勢,但因採用歐系底盤設定,在操控面上則有水準之上的變現。

 

由於Luxgen7 SUV車長達4800mm,並且採七人座設定,因此在車型定位上與本次集評的車款有所差異,基本上Luxgen7 SUV在定位上略高本次測試車款一級,全車系共規劃2WD四款等級與一款4WD旗艦車型,價位上與本次集評車款最接近的為2WD豪華型,建議售價為94.0萬,但在上述配備上就少了Night Vision+高感光度輔助系統與LDWS+行車偏移偵測警示系統,較為可惜。整體來說,Luxgen7 SUV最大的賣點還是在科技配備與較大車身尺碼部分,加上純台灣設計生產,對於台灣消費者而言有著強大的無形吸引力。

 

 

 

Mitsubishi Outlander

 

2008年在台灣國產上市的Outlander,被視為日本Mitsubishi的振興大作,也是Mitsubishi首度於台灣投入國產SUV市場的首款車型。相較於本次級評的三款國產SUV,世代上有所差異,不過相對的也是目前國產SUV中,除了即將退役的Ford Escape以外,產品最為成熟的車款。

 

現行的Outlander,上市時便已大幅跳脫前代車型設計,於MitsubishI於越野賽事上的優良傳統,融合都會氣息,粗獷中帶著潮流感,上市後廣受好評,同時相對略大於同級對手的尺碼,也為它帶來更寬敞的車內空間,加上One-Touch後座椅背翻倒功能與獨有的上下兩段式開啟尾門,在載物與空間利用上也更為多元,並仍具有一定的優勢。

 

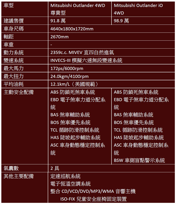
動力系統部分,搭載2.4升MIVEC自然進氣引擎,可輸出172ps/6000rpm最大馬力與24.0kgm/4100rpm最大扭力,搭配具模擬六速手自排功能之INVECS-III無段變速系統,動力數據上不若對手亮眼,但已足敷使用。

 

在車型設定上,分別有2WD三款與4WD三款,與本次集評車款售價最為接近的為4WD尊貴型與iO 4WD,建議售價分別為91.8萬與98.9萬,與Hyundai iX35 VGTurbo同為四輪驅動設定,但其整體越野能力更為優異,若是喜好上山下海的朋友,上述兩款價位相近的車款仍是不錯的選擇。

 

全新一代Outlander已於2012年底問世,預計2014年才會導入台灣國產,屆時Outlander也將以全新車款姿態面對同級對手,將具備更完整的競爭實力。

 

 

進口SUV

 

Nissan Rogue

 

 

Nissan台灣總代理裕隆日產汽車,2008年時,因考量X-Trail車系世代較久,因此,開始引進以Crossover概念打造的Rogue車系,並且以百萬以內起跳的價格,跨級距搶攻國產SUV市場大餅。

 

而現行販售的Rogue,則為2010年底小改款後的車型,動力系統搭載一具2.5升自然進氣汽油引擎,具備170ps6000rpm最大馬力與24.2kgm最大扭力,搭配Xtronic CVT無段變速系統與四輪傳動系統。

 

在台灣引進的Rogue車系中,符合本次百萬內SUV條件的車型引有一款,為豪華型S+,建議售價為99.9萬,配有六具氣囊,VDC車輛動態穩定控制系統等配備,比起多數國產SUV於安全配備上更為完善。同時還具備All Mode 4X4i智慧型全時四輪驅動系統,同樣具有一定程度的越野能力。

 

 

 

Skoda Yeti 1.2 TSI

 

基本上,Skoda Yeti在車型定位上,與本次集評的車型相較,定為部分有所不同,Yeti較偏向小型跨界SUV車款,但由於Yeti在台上市時,便將百萬內SUV皆設為假想敵,希望以不同定位與新世代地動力系統配置,分食百萬內SUV市場。

 

而在Yeti車系中,建議售價符合本次設定的車型為Yeti 1.2 TSI,最大的特色就是搭載了一具1.2升的小排氣量引擎,搭配渦輪增壓系統,與雙離合器變速系統,迎合了當前downsize的趨勢,即使最大馬力僅有105hp,但是在雙離合器變速系統的傳輸下,卻擁有高效率地動能表現,加上在稅負上的優勢,讓Yeti獨具不同地吸引力。

 

建議售價為93.8萬的Yeti 1.2 TSI,車身長度僅為4223mm,定位上略低於本次集評車款,但在強打小排氣量動力系統,在台上市以來,擁有穩定且不錯的銷售成績 ,雖然尺碼較小,仍相當適合空間需求較低與喜好與眾不同的消費者選擇。

 

 

 

Toyota RAV4

 

Toyota RAV4可說是台灣SUV市場中的異類,以進口車的身分,卻已接近於國產SUV的售價搶進市場,立即制霸SUV市場,每個月都可以創造超過千輛的銷售成績,穩居進口SUV銷售冠軍。

 

在台灣販售的Toyota RAV4,共有兩款2.0L 2WD、兩款2.5L 2WD與一款2.5L 4WD車型,於車系中建議售價介於90~100萬之間,分別為92.9萬的2.0E Hi與98.9萬的2.5E,其中2.0車型搭載2.0升自然進氣引擎,擁有146ps/6200rpm最大馬力與19.1kgm/3600rpm最大扭力,2.5車型則具備180ps/6000rpm最大馬力與23.8kgm/4100rpm最大扭力。

 

新一代RAV4最明顯的特色,就是大幅前衛化的外觀設計,完全挑脫過去Toyota給人的保守印象,此外,還將上一代車型要為人詬病的側開式尾門改為上掀設計,其餘部分則大致維持平水準的演出。

 

 

文=李承儒 圖=各原廠

 

延伸閱讀─【集體評比】主力交鋒,Kuga vs. CR-V vs. ix35國產百萬SUV雄師對抗 ─ 市場分析篇
延伸閱讀─【集體評比】主力交鋒 Kuga vs. CR-V vs. ix35國產百萬SUV雄師對抗 ─ 動態篇
延伸閱讀─【集體評比】主力交鋒,Kuga vs. CR-V vs. ix35國產百萬SUV雄師對抗 ─ 配備空間篇