初見Škoda旗下的產品,或許都難以在當下被緊抓目光,他們沒有過分搶眼的外型,也可能沒有熱血激情的奔放。不過,親身接觸後,卻總能被其內涵所說服,就有如看似平淡的茶湯,一口啜飲卻能在齒頰留香、喉頭回甘。在Škoda家族的旗艦旅行車產品Superb Combi身上,更是能深刻體會,這種淡淡扣著心弦的滋味。

Škoda家族可能沒有太多搶眼的設計,但細細品嚐總能給人無窮回味。
回到今日的主角身上,Škoda總代理太古利奔汽車於2014年的6月為臺灣消費者引進小改款Superb與Superb Combi。雖然並為有著根本上的革新,但引入新一代家族設計語言之後,Superb車系的改變還是讓人有感。以捷克水晶玻璃工藝為發想靈感的筆觸,讓Superb Combi身上多了猶如玻璃切割面的銳利線條,從水箱護罩、頭燈輪廓、LED晝型燈,一直到尾燈與尾門的鈑件折線,這樣的線條不僅增添了幾分年輕氣息,更豐富了車身的光影變化。

汲取捷克水晶玻璃工藝的設計手法,讓Superb Combi有了多道銳利的線條,也更往年輕、精悍的方向靠攏。
但若要說Superb Combi就此脫胎換骨,或許還是言過其實。在更年輕的設計手法之下,Superb Combi輪廓還是記憶中那熟悉的身段,帶點雍容與典雅,不是以奔放搶眼的外型吸引目光,更不以年輕動感為訴求。旅行車的構型,更訴說了Superb Combi的好不是在於外表,而是內在。

雖然外觀氣息改變,但Superb Combi真正迷人的所在,還是車內給人的一切。
打開車門,散發的氣息並不讓人意外,既然身為家族旗艦,又非強調運動化的設定,Superb Combi自然不會循著活潑的手法,穩重的水平線條與木紋飾板,搭配著深邃的黑色皮革與軟質塑料,成熟是Superb Combi所訴說的語言。確實,以鎖定家庭使用的旗艦旅行車而言,四平八穩的設計手法,與大氣的裝飾才是該有的調性。然後,再用空間表現與配備鋪陳勾人心弦。

Superb Combi車內以穩重的水平線條為主,2.0 TDI還搭配木紋飾板增加豪華氣息。
在Superb Combi 2.0 TDI身上,可以找到3輻式多功能真皮方向盤、光感應自動啟閉頭燈、雨滴感應式雨刷、雙前座電動調整真皮座椅、6.5吋TFT觸控式螢幕音響主機、雙區恆溫空調與藍牙行動通訊系統等配備。在後座當中,安裝於B柱的後座出風口,不再只是吹著後座乘客小腿,附有杯架的中央扶手也增添了乘坐的舒適與便利。不僅如此,中央還配有時鐘與戶外溫度顯示,加上左後門內的傘桶,都為Superb Combi 2.0 TDI的配備清單增色。

家族共通的3輻式方向盤造型年輕,Superb Combi 2.0 TDI則採用真皮包裹,並附有多功能快撥鍵。

配備鋪陳並不馬虎,6.5吋TFT觸控式音響主機、雙區恆溫空調、自動啟閉頭燈,以及ESP、胎壓警示系統與Start/Stop怠速熄火系統一應俱全。
而Škoda家族一向豐富的安全配備,在Superb Combi 2.0 TDI之中更為充裕,被動安全方面,以雙前座、駕駛座膝部、前座側邊、後座側邊與左右車側氣廉等9具安全氣囊,構築了柔軟的屏障。搭配 ABS防鎖死煞車、MSR與ASR循跡防滑控制、Hill Hold斜坡起步輔助、ESC電子行車穩定系統、胎壓偵測系統、圖像顯示倒車導引系統等主動式安全配備,讓家人可以在無虞的狀態下享受每一段的旅程。

後座中央設有能顯示時鐘與車外溫度的顯示視窗,搭配位於B柱的後座出風口、附有杯架的中央扶手以及左後車門內建的傘桶等,給予後座乘客不俗的舒適性與便利性。
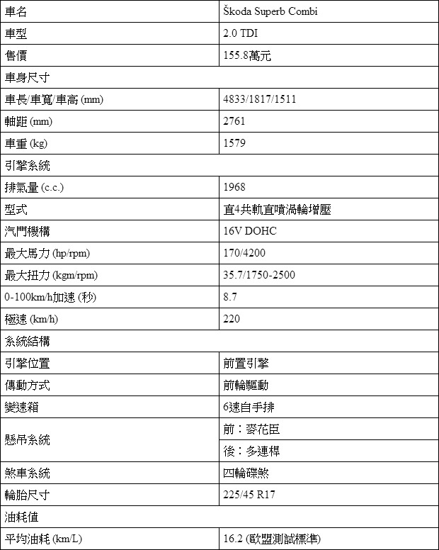
當然,身為旅行車,空間表現更是Superb Combi 的焦點所在,車長4833mm、車寬1718mm、車高1511mm的身型尺寸中,擁有達2761mm的軸距。不僅提供廣闊的後座空間,即使後座乘客翹腳都毋須擔憂會影響前座。同時,尾廂內的空間,還是另一個讓人驚喜的所在,633公升的行李廂容積雖已足敷大多數的使用狀況,但若將可6/4分離傾倒的後座椅背全數放倒,還可以一舉擴充至1835公升,再加上轎式底盤的高度,置物、取物都較高底盤的SUV更為便利,乘坐、置物,兩大空間需求一舉滿足。

雙前座皆為真皮電動調整,後座則給予了極大的乘坐空間。

633公升的行李廂容積在後座椅被全數傾倒後可以一舉擴充至1835公升,同時附有電動尾門與手電筒等貼心配備。
擔任動力心臟的,是引擎蓋下的2.0 TDI柴油引擎,能夠於4200rpm時提供170hp的最大馬力,高達35.7公斤米的扭力峰值,則可以在1750rpm時盡數湧現,並延伸至2500rpm。不過,對於鎖定家庭需求的旅行車而言,動力輸出數據只是浮雲,這具2.0 TDI引擎雖然動力輸出不俗,但其所能給予的,還有出色的油耗表現,搭配動能回收系統與Start/Stop怠速熄火系統之後,能夠繳出16.2km/L的平均油耗,對於家庭買家而言,使用的經濟性或許是更為關鍵的一環。

引擎室內的2.0 TDI引擎不僅可以輸出170hp馬力、35.7公斤米扭力的最大輸出,16.2km/L的平均油耗更是其優勢所在。
當然,與6速DSG雙離合器變速箱的搭配下,充沛的扭力透過效率直接的變速箱媒介,仍能飽滿地湧現,再加上雙離合器變速箱順暢的檔位切換,以及優異的車廂靜肅性,一上車,即使尚未催促,Superb Combi 2.0 TDI仍舊給人良好的印象。對於定位在家庭使用的旅行車而言,順暢而舒適的反應,搭配上有效隔絕周遭噪音與引擎運轉聲浪的隔音表現,Superb Combi 2.0 TDI散發著媲美豪華房車的乘坐感受。

6速DSG雙離合器變速箱的搭配下,不僅傳輸效率直接,也對舒適性有一定的幫助。
而其腳下的懸吊反應亦然,不以駕駛樂趣為主要導向的Superb Combi 2.0 TDI,將乘坐的舒適度擺在上位,也因此無論是彈簧或是阻尼設定,都以舒適性為優先考量,讓路面的不平與坑洞能有效的被吸收,讓車內的乘客享有安逸的乘坐氛圍。雖然犧牲了些許駕駛期望的路感回饋,但為了體貼家人或許也是值得。

能夠迅速處理不平跳動的懸吊系統,以及出色的車室靜肅性,Superb Combi有著如同豪華房車的乘坐質感。
不過,雖然懸吊設定偏向舒適取向,為了空間也擁有較高的重心,Superb Combi的下盤卻不是走向極端。Superb Combi 2.0 TDI還是一如Volkswagen集團所操刀的各款產品,即使追求舒適性,卻還是保有一定的韌性與操控性,雖然Superb Combi 2.0 TDI的體型碩大,懸吊偏軟,但應有的轉向精度仍未有妥協,深具韌度的懸吊反應,也能讓四輪穩抓地面,就如同其外表所散發的氣息一般沉穩。只是Superb Combi 2.0 TDI仍然還是一輛走向舒適的家庭用車,激烈的催策並不符合原廠對其所做的設定。

即使偏向舒適設定,但Superb Combi的懸吊依然韌性十足,應有的支撐與循跡性皆未有妥協。

Superb Combi就如同過去所接觸過的Volkswagen集團車款一般,熟悉、容易上手而且沉穩。
走在路上,若不是知曉Škoda品牌的車迷,看著Superb Combi迎面而來,或許罕有人會對其投注關愛的眼光。相對低調的品牌印象、無華的外觀風格,就好似茶湯一般,雖然沒有手搖飲料的多樣,亦無咖啡拉花般的亮眼,但一飲清澈的佳茗,甘醇的回韻卻總令人久難忘懷。Superb Combi也正是如此,雖然相對低調,能給的卻超乎所想。
Superb Combi 2.0 TDI基本規格表:


