過往每一代M3,在同樣位置裡放的永遠都是當代動力科技藝術品,但是與眼前這具引擎比起來,顯然還是有著天與地的不同 ─ 現在M4的心臟已改為渦輪增壓強制進氣!
強制進氣的好處其實是可以被訴說不盡的,它扭力飽滿,而且最大輸出峰值可以均勻被分布轉速平原之上;它體積與重量緊湊,因為同樣的輸出僅需求更小的引擎本體便可輕易發揮;它相對節能,因為排氣量與缸數得以有效縮減,因此非必要時得以盡可能的降低油耗。但是對於M4這般如同神主牌的性能標竿,有時候理性考量這類形而下的條件,反倒不比經典傳承這種形而上的信仰,於是乎,新車換上了3.0升直列六缸雙渦輪增壓引擎,是否值得因此批判,上路以後才知分曉。
F82 M4不僅改回直列六缸設定,而且還裝上了堪稱離經叛道的雙渦輪增壓系統!
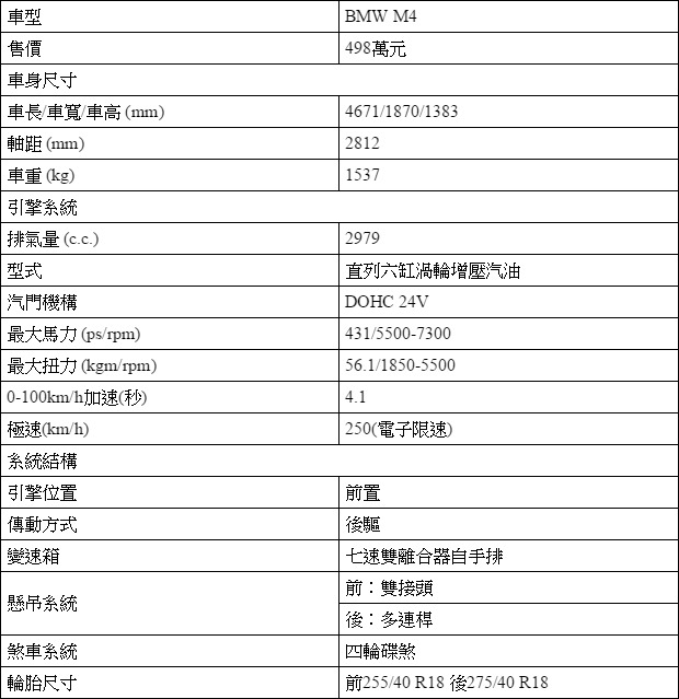
對照帳面數據,這具名為S55的引擎設計上其實難稱真正驚世駭俗(畢竟基礎架構由家族廣為使用的N55強化而來),於5500-7300轉間的431匹最大馬力以及1850-5500間的56.1斤米最大扭力,對比起標準版E92 M3(420匹/40.8公斤米),數據上特別是馬力部分F82 M4的提升幅度也不算太大,甚至還小輸給2009年發表450匹的終極版E92 ─ M3 GTS,充其量只有扭力更飽滿。不過,在M-DCT雙離合器自手排變速系統以及大量碳纖維/鋁合金材料降低車重幫助下(全新M4在碳纖維車頂、尾廂蓋以及鋁合金引擎蓋、左右前葉子板等輕量化材質幫助下,車重僅僅1537公斤,比起V8引擎E92 M3的1600公斤不僅輕上許多,甚至直逼M3 GTS的1530公斤!),F82 M3的0-100km/h加速再度推進到4.1秒新境界(前代M3則為4.6秒),不過最引人入勝的,不會只有這身體幾乎感受不到的半秒鐘,真正與先前4.0升V8自然進氣動力造成關鍵體感差異的,還是在於截然不同的扭力湧現方式。
原廠代號S55的3.0升直列六缸雙渦輪增壓引擎由N55系統而來,可輸出431匹最大馬力。
七速M-DCT雙離合器自手排變速系統可單獨調整換檔速度,要滑順要迅捷隨心所欲。
引擎蓋、前葉子板皆由鋁合金打造,尾廂蓋與車頂更不惜重本用上碳纖維材質,車重因此較E92 M3與E46 M3都還要更輕。
於是乎,從汎德總部所位於的內湖區,朝著東北角海岸,我們開始這天的試車行程。過往至今皆然,通常一拿到試駕車,個人總會以最溫和、彷彿日常上下班走走停停於車陣中的油門控制方式,模擬一輛車於市區通勤時所給予駕者的反饋,而這輛M4,相當驚人的在如此行駛狀態下,給我的感覺竟然就完全像是輛如同435i Coupe這般高規格4 Series的加速感受,充其量變速箱還是稍稍感覺得出是具雙離合自手排的反應,但卻也仍然流暢滑順,簡單說,全新M4在市區巡航狀態下,只要不深踩油門,甚至連排氣聲浪也全然無異於一般高級房跑車的雍容與舒適。
慢慢開,現在全新M4也可以開得舒服又自在!
然後,當然還有然後,將車漸漸駛往車流稀少的山路彎道之後,試圖將行駛模式放進M Mode 2(M4擁有M Mode 1與M Mode 2兩個自訂模式功能,可自行調配控制方向盤反饋與油門/變速箱反應,這次筆者將M Mode 2設定在更緊繃的狀態,各可變條件都將處於Sport+狀態下),大腳踩下油門後全新M4彷彿第二人格現形,體內的暴力本質迅速被喚醒,當轉速迅速拉抬,此刻咆嘯的引擎聲響雖還不至響徹雲霄,但仍讓人腎上腺素飆升,重點是,所發出獨特且渾厚彷彿水平對臥六缸引擎般的呼嚕聲,對比過往V8自然進氣或N55直六渦輪增壓都顯然新鮮,而每每進入峰值扭力輸出地帶時那彷彿被踹上一腳的誇張推力,也一反過往E92 M3時期的循序漸進,給了玩家更具戲劇性的衝刺享受,不過,這輛車不管怎樣還是被M GmbH盡力控制在線性輸出的範疇之下,猛暴理所當然,但就是比起其他同級對手們更易於處理細膩的油門控制,那種隨心所欲供給驅動輪輸出的愉悅感與成就感,絕非一股腦就把所有暴力一次釋放的粗糙質感所能比擬,而這部分,也正是M Power長此以往之所以能夠感動車迷的理由所在。
兩組M Mode可以自行設定出循跡控制、油門反應、方向盤手感與變速箱效率四項參數,並透過方向盤左邊控鍵選擇。
S55引擎聲浪相當獨特,整體輸出質感優異猛暴,而且不脫BMW傳統循序漸進的易控感。
於沉浸全新M4所帶來速度快感的同時,山雨欲來的天氣,隨即帶來一場醞釀許久的雨,要放慢速度嗎?腳下這輛閃著金光的F82 M4彷彿一點也不認同。長此以往,筆者向來大聲疾呼的,「輕」才是性能車永恆不變的王道,這點在這輛新車上頭再度又被證明了一次,在全新世代M4的身上,不僅車重被壓制在比起E92、E46 M3都還要更輕的境地,同時車高也被降得更低,當前後重心依舊保持在50:50的不變條件下,整輛車因此有了匪夷所思的超高循跡極限,說真的,在此之前,筆者印象中沒有經歷過彎中抓地力如此強大的房車或Coupe,當然不是說M4已臻無敵,不過除了那些Roadster或超跑,確實難有什麼車這方面能夠至此能耐,更棒的是,在這樣超高極限且重心均衡的優勢下,整輛車依舊保有活靈活現的敏銳觸覺,在彎中方向盤多打一釐,車身就多給一分反應;油門多補一絲,車尾就多往彎外拋出一毫距離,而且極其難得的,此刻車身依舊全然受控,因此讓你更加放膽驅策玩耍。
循跡極限極高,卻又兼容敏銳操控性格,堪稱房跑車的極品!
中央顯示幕擁有跑車模式儀錶,不過坦白說娛樂價值勝過實際用處。
不過,由於軸距與車寬都較E92 M3大幅放大,因此於彎中車身安定性又再度高過前代車款,整體感覺稍稍往GT跑車方向移動,雖然極限可能更高,但駕馭時的刺激感則未若E92 M3來得緊繃,再加上扁平比以高性能車來說並不算過低的胎圈組合(前255/40 R18;後275/40 R18),整體行路質感以其強悍性能相比猶有餘裕,也難怪慢開時,那種從容不迫更加成熟圓滿。

F82 M4軸距與輪距都大幅延伸,因此循跡特性較E92 M3更加安定沉穩。
「無堅不破,唯快不破」是電影《功夫》裡的台詞,將之用在性能車領域似也適足切題,全新BMW M4的快,不只單單在直線加速或者性能數據而已,還快得全方位,也快得均衡非常,因此輕易得以拒退蠻力更甚對手一而再再而三的進犯,這是款雙重性格,但不會讓人精神錯亂,反倒令人神清氣爽的車,它是F82 M4,也是足以繼續引領級距數年,人人都想將之擊倒但終究難做到的超級房跑車典範。
延伸閱讀:
