如此的外型在Lamborghini Urus還沒上市之前,應算是目前運動休旅車界中數一數二的外型,線條使用之多甚至還有比自家NX有過之的感覺,而且收斂的車尾造型,更比NX柔和了許多,並且還多了懸浮式車頂的設計,並在後方結合尾翼以燕尾造型收尾,而成為新一代RX最突出、有別於其他品牌的外型識別。光看這樣的外型就很容易讓人有想掏腰包,發生現場付個訂金、現牽走之一類不理智的衝動行為。
新RX200t使用了品牌家族特色的紡錘型水箱護罩,向後延伸拉出許多銳利有神的線條,並加上了懸浮式車頂、大面積鍍鉻L-shaped LED頭燈以及前後序列式方向燈,重新詮釋新RX的運動風格。

但筆者試過車之後,覺得還是先別衝動吧!建議各位先試開看看吧!以往Lexus總是對於熱賣的RX系列以舒適取向來迎合大眾需求。難得!如今新款RX200t精湛的操控性能可說是已達「不妥協」極運動化的等級了!也就是說,RX200t是一部可以殺山路的SUV,並且完全不會被它1995kg的車重給牽制住,轉向之精準迅速具有很高的駕駛「期望值」!

這完全都要歸功於前麥花臣、市面上SUV少見的後雙A臂的四輪獨立懸吊系統,以及新技術:擁有30段阻尼可調的AVS電子懸吊系統(Adaptive Variable Suspension,F Sport及旗艦版列為標配)。此套系統會在過彎時,依據所選的駕駛模式即時「主動」調硬阻尼(無法手動設定),大幅抑制側傾提升操控,並依侵略性的程度分為Sport S以及Sport S+兩組設定(頂級版及豪華版僅有Sport單一運動模式)。但相對偏硬的設定,即使在Normal及ECO模式,直線行駛仍有明顯的顛頗感,而這關連到個人觀感的問題,所以才會建議還是先試駕。不過如果熱愛操控的話,相信顛頗的程度可算是剛剛好!這還是得讓準買家自行評估了。
雖在過彎操控有著爆錶的戰鬥力,但講到加速就真的被1995kg的車重給牽制住了,Lexus RX200t與新一代IS200t使用代號8AR-FTS相同的2.0升渦輪增壓引擎,也是具有排氣側VVT-i/進氣側VVT-iW廣域可變氣門正時控制,以及可兼顧性能與油耗結合缸內直噴與多點噴射的D-4S多重供油技術。而Lexus Hybrid油電混合的概念,將Atkinson循環結合入傳統Otto循環的引擎裡的省油科技也同樣具備(詳細的動力介紹請參照IS200t的試車報導)。
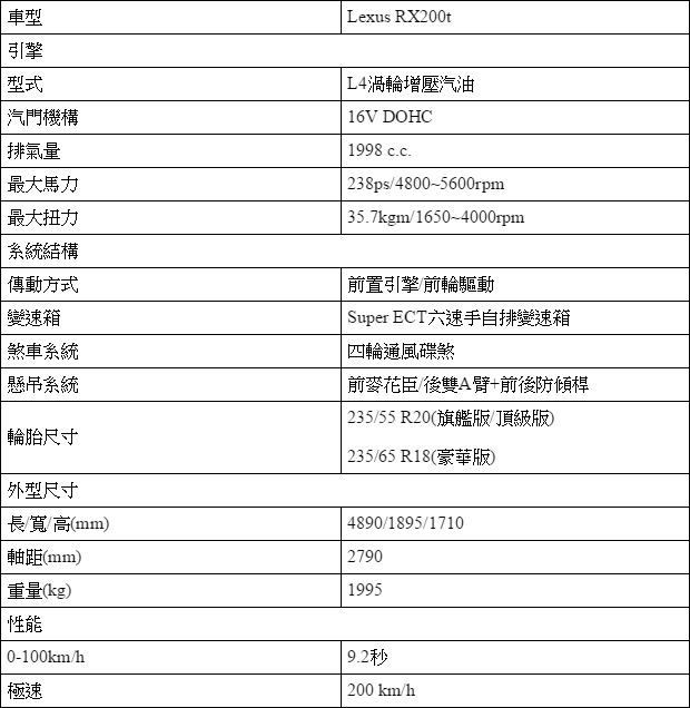
最可惜的是沒有使用IS200t的八速手自排變速箱,而僅使用了六速。
其最大馬力為238ps/4800~5600rpm、最大扭力為35.7kgm/1650~400rpm,比IS200t少了七匹馬力,可能是為了油耗而調降,並且變速箱並未使用八速,而改用六速手自排,如此可藉由較疏的齒比不易拉高引擎轉速的設定,來對應車重較重的油耗表現。雖然有點可惜!但這顆六速變速箱與IS200t的八速相比,換檔倒是很柔順沒有那麼的「競技」,符合SUV所應有的舒適表現。而0~100km/h加速為9.2秒,平均油耗數據為11.1km/L,能源效率為第四級。

整體而言,藉由新的AVS防側傾技術,RX200t開起來完全不像SUV,像是一部重心很低的房車,但卻有SUV很好的駕駛視野以及高車身好上下車的方便性,但偏硬朗的懸吊設定,舒適度反而沒有IS200t所配的氣壓式懸吊來得優異,若以性能車角度來評論RX200t的舒適性,還算是OK!但加速性能就無法與性能車有所聯想了。
新一代Lexus可說是以另類思維將SUV慣用的舒適化懸吊用在房車(IS200t)上;而房車慣用的運動化懸吊則用在SUV(RX200t)上,沒有絕對的對與錯,挺特別倒是真的!
內裝最大的特色就非鋁木鐳雕飾板莫屬了,其將原木及鋁合金交錯整合在同一平面上,製作工法具有不錯的水準。
後座椅背傾倒與恢復方式,都為電動並為One Touch,而行李箱側面與後座椅旁皆有開關,當後座有坐人時,則變成單純調整椅背的開關。
抬頭顯示器的內容可依喜好個別開啟顯示,並且結合衛星導航可在達轉彎路口前提前提示。
AHS智慧型遠光燈自動遮蔽系統,結合了雷達偵測,當有對向來車時,會依狀況個別遮蔽頭燈來保護雙方的行車安全。
雖有免插電手機充電座的配備,但可惜不是所有手機都能適用。

駕駛模式觸了內建的ECO、Normal、Sport S、Sport S+四個模式之外,還可另外設定個人喜好。
衛星導航可在地圖上依喜好變更六種周邊設施的顯示。
當切換環景攝影畫面時,首先會有旋轉動畫,提醒周遭的環境狀況,所框選的地方可單獨放大,提升開門下車時的安全性。
LDA車道偏移警示採用震動方箱盤的提醒方式,剛好同時具有喚醒駕駛者防瞌睡的功能,而方向盤上有切換的快捷鍵。
三副車內照明燈開啟方式為觸控式,質感不賴!