2009年上市至今,S 1000 RR雖然跨入不熟悉的直列四缸領域,但憑藉著出色的性能表現,加上不對稱車頭的特殊設計,與BMW Motorrad的品牌光環,很快的於兩輪市場、包含臺灣車市中獲得青睞。憑藉著此市場口碑,BMW Motorrad決定於2014年以S 1000 RR為基礎,打造全新公升級街車S 1000 R,不僅希望藉此承接S 1000 RR的市場榮光,也切入目前兵家必爭的公升級接跑車領域。

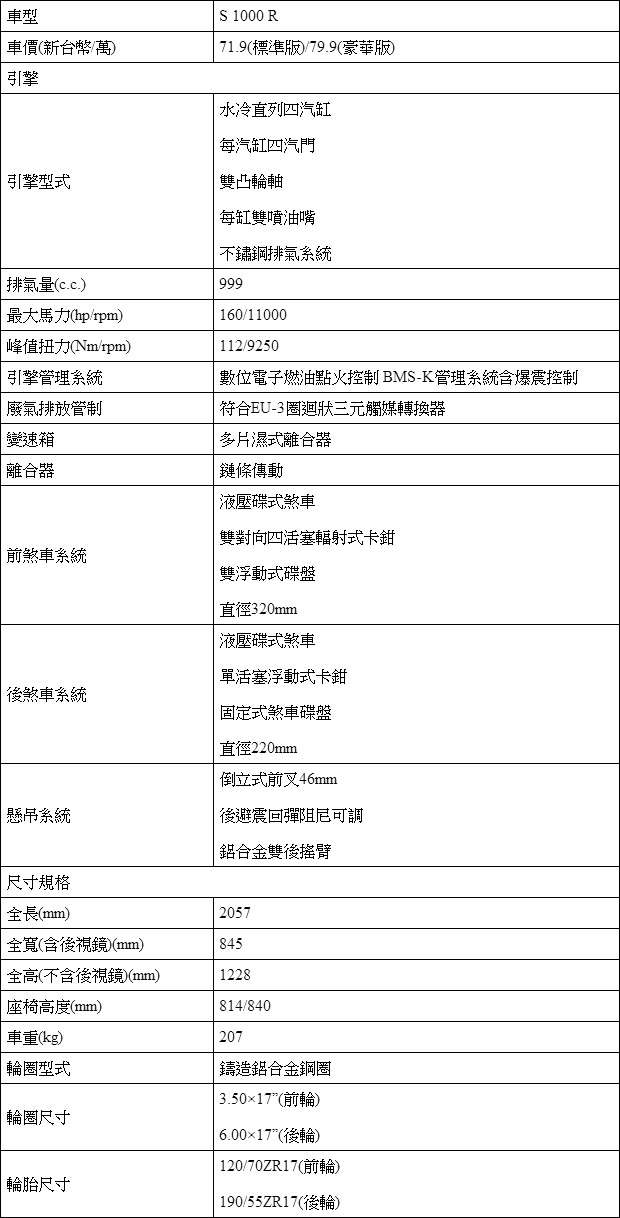
S 1000 R選擇南港車展登台,提供標準版與豪華版兩種車型,售價分別為新台幣71.9萬與79.9萬。
透過臺灣總代理汎德的引進,S 1000 R於7月4日藉由台北南港展覽館的車展正式現身,S 1000 R提供標準版與豪華版兩種車型,售價分別為新台幣71.9萬與79.9萬元,主要配備差異在Sport Package(包含排檔輔助裝置、動態循跡控制系統DTC、定速器)、Dynamic Package(包含Dynamic Damper Control、加溫把手、引擎下護板、LED白燈)等。
外觀上,雖然捨棄了空力套件,但不對襯式的頭燈、源自S 1000 RR車架格局與獨特的鯊魚鰭進氣口,依舊展現濃厚的跑格。單邊魚眼、單邊大燈的設計,仍是濃厚的BMW Motorrad風格,且車側的小面積整流罩,客亦將引擎大部分外露,搭配上臺灣限量搭配的Akravopič碳纖維排氣管,戰鬥氣息強烈。

單邊魚眼、單邊大燈的設計為S 1000 RR延續下來的專屬設計,豪華版車型配上LED方向燈。

儀表設計具備行車資訊電腦。

右把手總成,豪華版車型具備把手加溫功能。

左把手總成則有定速器配備。

輕量化鋁合金油箱。

分離式座椅設計。
雖然將動力系統輸出調降,但S 1000 R於性能表現依舊出色,搭載的水冷DOHC並列四缸引擎本體,經過針對凸輪軸角度設計更動,並縮短汽門揚程時間,常用轉速域下降2000rpm之後,最大馬力為160hp/11000rpm,峰值扭力則為112Nm/9250rpm,馬力重量比可達1.29kg/hp,0-100km/h加速過程僅需3.2秒便可完成,相當優異。

S 1000 R搭載水冷DOHC並列四缸引擎本體,經過針對凸輪軸角度設計更動,並縮短汽門揚程時間,常用轉速域下降2000rpm之後,最大馬力為160hp/11000rpm,峰值扭力則為112Nm/9250rpm。

豪華版車型具備引擎下護板。
配備方面,輕量化的鋁合金油箱、倒立式前叉、Brembo雙輻射卡鉗等,標準版就配上賽道版ABS防鎖死煞車系統與ASC自動穩定控制與動力模式等,其中動力模式提供雨天、道路模式,而豪華版標準配備的進階版騎乘模式套件,讓車輛性能更能發揮淋漓盡致。

2014年S 1000 R配額為100輛,全數加載Akravopič碳纖維排氣管。

豪華版的前叉採金色塗裝,具備Dynamic Damper Control功能。
S 1000 R提供紅、白、藍三種車色,兩種等級,消費者可依自身需求選擇需要車款。針對S 1000 R,總代理於2014年配額為100輛,全數加載Akravopič碳纖維排氣管,根據總代理表示,目前已接獲約50張訂單,而車輛目前正在積極測試,希望能盡快通過,早點交付至車主手中。

前後煞車規格為雙對向四活塞輻射式卡鉗搭配雙浮動式碟盤,直徑320mm;後煞車規格則為單活塞浮動式卡鉗搭配固定式煞車碟盤,直徑220mm。

現場展示的藍色車款為標準版車型。

標準版車型為傳統方向燈設計。

與豪華版不同的是,油箱上的貼紙改到車側的整流罩上。

因為配備上的不同,左右把手設計有所不同。

標準版也捨棄了引擎下護板配備。

標準版的前叉採黑色塗裝,並沒有導入Dynamic Damper Control功能。

S 1000 R提供三種車色,展場同步展出,其中紅色與白色皆為豪華版車型,藍色則為標準版。
BMW S 1000 R基本規格表

