
GreenTrans品牌發表最新e-moving Super車型,強調更大的空間與商用機能。
2010年6月藉由GreenTrans品牌發表之際,率先推出e-moving電動機車,挾著中華汽車技術後盾,加上國內外設計大獎的肯定,讓其很快的獲得市場肯定,且為了提供消費者更多元選擇,2012年追加推出動力升級的e-moving plus與個性版本e-moving漾,以三種機型的選擇,穩坐七成市占率;2013年6月,適逢品牌問世三週年,GreenTrans再度出擊,推出全新造型與功能取向的e-moving Super,提供一般消費者雙載的功能,並結合商用取向,提供商業用途更綠能的新選擇。

中華汽車劉興臺總經理(中)、經濟部工業局陳鵬詠科長及技術處張明煥科長一同為e-moving Super站台造勢。
全新e-moving三核心技術 同級最高能源效率與續航力
全新推出的e-moving Super,挾著「三三三」的特色,擁有「三核心技術 + 三年電池保固 + 三年銷售冠軍」優勢,包括:
(1) 車輛能源效率VMS管理核心-創造最佳能源效率
三核心技術將電能與動力輸出做優化整合,創造同級車最高能源效率與續航力。
(2)高動力電池BMS管理核心-續航力超長
e-moving電池採用較高等級、品質更佳的動力型鋰電池,非一般市售電動機車常使用的3C型鋰電池(難承受高電流放電、衰退快、壽命短),因此e-moving有同級車最佳的工研院TES續航力測試表現,並且能夠持續高動力,不會因為蓄電量的改變影響輸出功率。
(3)加力變頻馬達MCU管理核心-雙載爬坡輕鬆省力
e-moving達輸出扭力透過最佳減速比減速後放大輸出,能夠達到最佳車速與最高爬坡度,並擁有同級車最大爬坡力表現,能滿足業務值勤、上下班通勤、公務使用、代步採買及親友接送等多功能需求。都會橋樑與地下坡道度數多在6度以下,e-moving Super單人騎乘6度坡,時速還可達30km/h以上。
e-moving Super新上市 兩種20Ah鋰電池可選擇

e-moving Super車格大小相當於100-125c.c.傳統內燃機引擎機車,搭配2,000W最大功率變頻馬達。
e-moving Super車格大小相當於100-125c.c.傳統內燃機引擎機車,搭配2,000W最大功率變頻馬達,提供充足的爬坡動力,滿足載人載物或業務用車需求的客群,是一輛具多功用途的電動機車。目前提供兩款20Ah鋰電池可選擇,除了原有保固5萬公里或3年的耐用鋰電池,亦推出好抽取可攜帶的輕小化鋰電池(保固3萬公里或2年),特別滿足都會區住戶抽取電池充電需求。可攜式20Ah鋰電池客車型在電池輕小化後,坐墊內置物空間同步增加,還可加裝第二顆鋰電池,讓續航力大幅提升1.5-2倍,最長能達80km以上水準。

可攜式電池豪華車型另提供自動駐車架仕樣。

e-moving Super提供兩款20Ah鋰電池可選擇,其中好抽取可攜帶的輕小化鋰電池(保固3萬公里或2年),電池輕小化後,坐墊內置物空間同步增加,還可加裝第二顆鋰電池,讓續航力大幅提升1.5-2倍,最長能達80km以上水準。

飛旋踏板提供後座更符合人體工學的乘坐姿勢。
原保固5萬公里或3年20Ah鋰電池,若搭配小資電池保固延長方案,新購車主只要花費1,600元起,即可再延伸一年享4年保固。充電採內建便利充電器設計,車前充電蓋打開後可抽拉插頭自動捲收,有插座的地方即可充電,全國各經銷據點並提供充電服務,讓您安心騎乘不斷電。此外,部份車型選用了工研院研發有防爆金鐘罩美譽的STOBA奈米鋰電池安全技術,即使電池遇到外力穿刺,也能有效抑制電化學反應避免內部短路,防止電池過熱與燃燒危險。STOBA技術讓電池更佳穩定而耐用,壽命更長。
e-moving Super全車系皆提供省力牽車裝置、倒車裝置、定速巡航、Boost加速器,可攜式電池豪華車型另提供自動駐車架仕樣,透過省力五幫手,更顯輕鬆便利。
頭家電車新選擇

除了提供一般民眾常用的大雙人坐墊客車型,e-moving Super另有專為頭家打造的發財商用車款。
除了提供一般民眾常用的大雙人坐墊客車型,e-moving Super另有專為頭家打造的發財商用車款,配備原廠專屬載貨台設計,除了免去改裝費用,結構牢固且離地較低,讓頭家能輕鬆上貨,載貨也能更多更牢靠。此外,單人坐墊設計,不移動貨箱即可開啟坐墊;另有煞車固定器裝置,並預留商用兩側腳架鎖附托架,可視業務需求加裝,讓頭家省力載更多、作業更便利、值勤更安全,是速食、便當、飲料、市場攤商、宅配等店家外送的發財車,讓頭家種樹向錢看,五年輕鬆賺十萬元!(註:計算基準請參閱文後附件)

定速巡航裝置開關位於左把手前側,Boost加速器開官則位於右把手上。

車前充電蓋打開後可抽拉插頭自動捲收,有插座的地方即可充電。

另有煞車固定器裝置,並預留商用兩側腳架鎖附托架。
電動機車第一品牌 全省600個服務據點
e-moving上市以來已銷售超過1.6萬輛實績,並連續三年榮獲銷售冠軍,無疑是電動機車第一品牌。今年在e-moving Super全新生力軍的加入下,e-moving車隊提供更多元的用車機能,購車也可享政府高額補助,相信未來的市場表現,更值得期待。

發表現場也提供試騎活動,爬坡的確相當輕鬆容易。
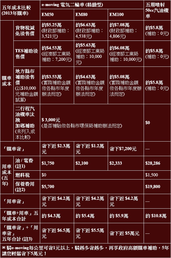
附件:


上表計算參考:

計算基準:以e-moving載重75kg,5年行駛平整道路3萬公里 (每日20km / 每月25日),補助條件如表中註明(未列入二行程油車汰換加碼補助部份)。
註1:50cc市區油耗約35km/L,92無鉛汽油33元/L計。EM50充飽電0.5度以平均續航力30km試算;EM80充飽電1度以平均續航力50km試算;EM100充飽電1度以平均續航力45km試算;電價以3.5元/度計。
註2:汽油機車保養需額外花費:機油、空氣與汽油濾心、火星塞、起動電瓶、傳動皮帶等更換費用。
註3:保固5萬公里或3年的10Ah鋰離子電池合理使用壽命可能在3-6萬km,EM50採最保守預估,即便扣除新購10Ah電池費用也能5年省5萬元! 保固5萬公里或3年的20Ah鋰離子電池合理使用壽命可能在5-9萬km,EM80/100採合理預估,行駛3萬km里程內應無須新購電池。表中EM100以保固3萬公里或2年的20Ah鋰離子電池車型試算,假設5年內無新購電池需求。
