
鎖定百萬等級中大型房車的消費者,不僅看中氣派的外表與大尺寸車格的地位象徵。當然,配備水平、乘坐空間的舒適性以及行李廂的運用彈性,相信也是不會忽略的焦點。
氣派的面容、齊備的配備水平以及寬敞的車室空間,往往是我們對於車價逾百萬的中大型房車之印象。確實,在臺灣市場中,除了擁有大型房車的進口豪華品牌之外,大多數品牌產品編成中的旗艦車款,也多以這級距的產品擔任,用以彰顯品牌形象與產品實力。也因為如此,會考慮此一級距產品的消費者,所考慮的早已不只是滿足自駕的需求,思考的還有如何能夠選擇與身分相襯的一輛車,擁有一輛能夠彰顯其地位的座駕。

考量中大型房車的消費者,往往不僅只是滿足自身的喜好,對於周遭的眼光與親友的滿意度,也會是考量的重點。
而在這樣的前提之下,自身的滿意度已不是最重要的因素。在這些消費者心中,與其擁有一輛只能孤芳自賞的愛車,能夠招來旁人欣羨的眼光,同時讓一同乘車的乘客滿意,並發出讚嘆的車款,更能抓住考量此級距產品消費者的眼光。為此,在這篇報導中,我們將焦點移往乘客的感受,探討此級距配備面、舒適度與空間使用彈性的表現。
配備面的戰火 三進口代表交相攻擊 唯一國產代表實力驚人
以台灣消費者的購買思維,針對百萬級的進口房車等級,配備面的比較絕對是不可或缺的購買前動作,且在安全思維逐漸抬頭的當下,配備面更要涵蓋主被動安全科技的防護性;車廠端出的牛肉為何,透過詳盡的比較,將此次四位主角的C/P值全數現形,也讓消費者在入主前,省下了交相比較的做功課時間。
這次同場較勁的車款,最受矚目的莫過於是全新登場的Honda Accord 2.4 VTi Exclusive車型,售價為新台幣145萬元,而照此價格帶,我們選出了德系兩代表Skoda Superb 2.0 TDI,與VW Passat 2.0 TDI兩車型,售價分別為149.9萬與154.8萬;最後,我們再邀請此中大型房車的銷售王牌Toyota Camry Hybrid Q同場相較(因總代理提供車輛問題,拍攝實車為Camry Hybrid V等級,但配備比較仍以Q等級為主),但由於其為國產身分,售價為全場最便宜的新台幣139.9萬元,比較基準頗有差異,但也可藉此讓消費者了解,除了進口身分的迷思以外,國產車型的C/P值表現是否值得你於購買時列入考量。

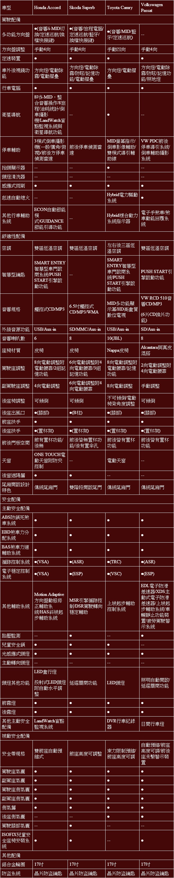
駕駛配備
配備的比較面,我們分為幾大分項,首先從駕駛面出發,舉凡是與駕駛行為較有關係的配備皆在此考量項目內。從此項評比,參考比較表格,我們可以發現三大進口車型表現大同小異,除了Passat 2.0 TDI可惜的少了多功能方向盤以外, Accord 2.4 VTi Exclusive透過全新搭載的i-MID介面,整合了衛星導航與三模式倒車顯影、旅行電腦與盲點監視系統後,於此科技面向小幅勝出;但國產代表Camry Hybrid Q也有佳作,HUD抬頭顯示器,就是其他車款沒有的配備。

Accord 2.4 VTi Exclusive的中控台,以水平對稱區分出層層邏輯,操作上上手,人體工學延續品牌的優異特質。

Camry Hybrid內裝以典雅為主,討好台灣消費口味。

Superb 2.0 TDI內裝格局有著濃厚的德系風味,但為了品牌區隔,於細節與質感處理上更為出色。

Passat 2.0 TDI內裝格局與Superb 2.0TDI相當近似,但透過材質的使用,更具科技感與年輕氛圍。

Accord 2.4 VTi Exclusive三環式儀表,其中更多出了ECON自動節能模式/GUIDANCE節能引導兩專屬功能。

Camry Hybrid儀表以鮮明的藍色設計,中央螢幕整合Hybrid複合動力流圖示與行車電腦等功能。

Superb 2.0 TDI以雙環儀表為主,中央導入行車輔助的旅程電腦,功能相當齊全。

Passat 2.0 TDI有著品牌一貫的儀表設計,雙環搭配中央的多功能儀表,閱讀性出色。

Accord 2.4 VTi Exclusive配備多功能方向盤,另外具備換檔撥片設計。

Camry Hybrid多功能方向盤可操作音響/MID/藍牙等功能,右後方撥桿則增加定速巡航控制功能。

Superb 2.0 TDI搭載多功能方向盤,整合音響/旅程電腦/定速巡航/藍牙/換檔快撥鍵等功能。

Passat 2.0 TDI方向盤沒有導入多功能設計,為可惜之處。

Accord 2.4 VTi Exclusive方向盤左側的為ECON功能開關,右側則為PUSH START引擎啟動功能。

Camry Hybrid方向盤左側為倒車偵測雷達開關,右側為PUSH START引擎啟動功能。

Superb 2.0 TDI與許多歐系車款相同,方向盤左側為照明燈組開關總成,而右側則為傳統的鑰匙啟動設計。

Passat 2.0 TDI方向盤左側也為照明燈組開關,右側則為PUSH START引擎啟動功能。

Accord 2.4 VTi Exclusive中控台上方的8吋i-MID,整合音響操作/8旅程/油耗統計/倒車攝影機/LandWatch盲點監視系統與衛星導航功能。

Camry Hybrid儀表上方將時鐘功能獨立顯示。

Camry Hybrid於此次比拼車輛中唯一獨有的HUD抬頭顯示器配備。
舒適配備
相信以台灣消費者的購車思維,這舒適面向可說是舉足輕重的一環。在此評比中, Accord 2.4 VTi Exclusive以天窗配備贏了兩位來自德國的客人,其中Passat 2.0 TDI更可惜的於座椅上的手動操作敗了陣,不過音響系統的揚聲器數量,Accord 2.4 VTi Exclusive則是四款車中數量最少的,先天規格小輸一些;同樣的,國產代表Camry Hybrid Q仍表現優異,不僅音響揚聲器的數量傲視其他車款,空調也唯一倒入左右後三區恆溫規格,展現越級挑戰的競爭力。後窗遮陽簾此配備,則展現東洋車款為亞熱帶地區消費者的貼心處,Accord 2.4 VTi Exclusive與Camry Hybrid Q皆提供,但兩歐系車款則無此配備。

Accord 2.4 VTi Exclusive音響系統採取觸控式操作,並有USB/Aux-in外接音源功能。

Camry Hybrid搭載的MID多功能顯示幕,並在V與Q車型中整合了HD高畫質數位電視功能;同時提供USB/Aux-in外接音源功能。

Superb 2.0 TDI配備名為BOLERO的6.5吋觸控式音響系統。

Passat 2.0TDI配備Volkswagen RCD 510音響CD/MP3,具備6片CD換片功能,與SD/Aux-in外接音源功能(試駕車型配備RCD 310等級音響,圖示僅供參考)。

Accord 2.4 VTi Exclusive配備雙區恆溫空調。

Camry Hybrid特別在Q車型中提供三區恆溫空調系統,超越此次進口對手的配備水平。

Superb 2.0 TDI配備的空調系統為雙區恆溫空調。

Passat 2.0TDI同樣配備雙區恆溫空調。

Accord 2.4 VTi Exclusive駕駛座配備8向電動調整,副駕駛座則為4向電動調整。

Camry Hybrid Q提供雙前座8向電動調整,駕駛座還附電動腰靠與記憶功能,且副駕駛座椅背左側提供按鍵供後座乘客調整,展現後座買家的配備規格(拍攝車型為V,少了駕駛座記憶功能)。

Superb 2.0 TDI雙前座皆配備6向電動調整附4向電動腰靠,其中駕駛座還包含3組記憶功能。

Passat 2.0TDI駕駛座配備2向電動調整附4向電動腰靠,但副駕駛座僅有手動控制介面。

Accord 2.4 VTi Exclusive後座配備空調出風口與中央扶手。

Camry Hybrid Q車型提供三區恆溫空調,控制介面位於後座中央扶手(拍攝車型為V,中央扶手設計有此差異)。

Superb 2.0 TDI後座也提供中央扶手與空調控制介面。

Superb 2.0 TDI與其他車型不同的是後座空調出風口設計於B柱上,有著更佳的冷房效果。

Passat 2.0TDI後座具備膝部空調出風口與中央扶手,表現具水準。

Accord 2.4 VTi Exclusive前後門板置物空間一覽。

Camry Hybrid前後門板空間一覽。

Superb 2.0 TDI前後門板皆沒有特別設計置杯造型,但後門板內有著特別的傘孔設計。

Passat 2.0TDI前後門板空間一覽。

Accord 2.4 VTi Exclusive配備有後窗遮陽簾此功能。

Camry Hybrid V與Q等級皆有配備後座遮陽簾。

Accord 2.4 VTi Exclusive配備有電動天窗。

Camry Hybrid V與Q車型皆配備電動天窗。
安全配備
或許許多消費者並不會在購車時將此安全規格列為首要項目,但無疑的,安全第一,我們仍希望購車前能針對此項目做第一思考,而這四款車表現如何?我們一起瞧瞧。
雖然基本上消費者耳熟能詳的安全配備,如ABS、EBD與行車穩定控制系統等,這四款車皆有配備,但以歐系車款而論,更多了些其他對手所沒有的操控輔助項目,尤其是於前幾項評比處於弱勢的Passat 2.0TDI,更於此項目成功扳回一城,展現出原廠造車思維所著重的安全表現;不過Accord也非為弱者,獨有的Motion Adaptive方向盤動態修正輔助系統,搭配HAS斜坡起步輔助系統,就讓同樣來自東洋的Camry Hybrid Q稍微遜色。

Superb 2.0 TDI將ESP與胎壓監測功能開關設置於排檔桿左側。

Passat 2.0TDI將主動安全與駕駛輔助功能開關設計於排檔座兩側,還有獨有的怠速自動熄火裝置。
被動安全部分,四款車型皆同樣配備有雙前、雙側與側氣簾等輔助氣囊規格,不過Passat 2.0TDI再度於此安全表現中勝出,搭載雙後側氣囊,此點Camry Hybrid Q也同步跟進,讓其於被動安全表現的輔助氣囊項目評比中更勝其他兩位進口對手。

Accord 2.4 VTi Exclusive配備的輔助氣囊數為6具。

Camry Hybrid Q車型配備8具輔助氣囊,與Passat 2.0TDI車型並駕齊驅。

Superb 2.0 TDI配備7具輔助氣囊,包含此次對手所沒有的駕駛座膝部氣囊。

Passat 2.0TDI與Camry Hybrid Q相同,配備8具輔助氣囊。
總覽此整理出的配備表,四款車沒有太過明顯的勝負差異,展現出在此130-150萬級距的中大型房車市場中,消費者可以接受的配備豐富度的約莫水平;也或有可能在細微項目的差異上,就是消費者最後選擇的關鍵所在。
空間與舒適性的實際測試

透過捲尺的實際測量,以及運用身高177公分的編輯作為比例尺,我們將這4款產品的後座空間量化。
對於乘客而言,最直接的感受除了形於外的配備堆砌,像是中控的音響與空調介面,或是安全配備等,不外乎是乘坐感受的回饋,以及空間用運的彈性,而這也是最能讓乘客直接體會這輛車是否留下好印象的關鍵。在這篇報導中,CarStuff人車試將透過實際的測量,將Honda Accord、Škoda Superb、Toyota Camry與Volkswagen Passat的後座與行李廂空間以數據化的方式呈現,並以身高177公分的成年男性為比例尺,量測百萬等級中大型房車的後座空間表現。同時透過分貝計,將車內噪音質量化,實測各款產品的乘坐舒適度。

行李廂空間並非僅有公升數具能夠參考,實際測量深度、寬度與開口大小,更能了解各款房車的實用性。

靜肅性也是影響乘坐舒適的要點,透過分貝計,能夠將各款產品的靜肅性以數據的方式呈現。
Honda Accord 2.4 VTi Exclusive
2013年7月5日正式登陸臺灣的新一代Honda Accord是這一級距中產品世代最新的一款,同時也從過去的國產販售改為進口導入,讓Accord一舉躍升為進口中大型房車的一員。演進至第9代之後,Accord車身尺碼來到車長4880mm、車寬1850mm、車高1465mm的水準,軸距亦達2775mm在這次參與集評的4款車之中,擁有最為出色的車身尺寸。轉化為後座空間的呈現,椅面寬度達137公分、椅面長度51.5公分,後座椅面至車頂高度有92公分,後座椅面距車底的高度也有32公分,搭配153公分的後座寬度,在數據表現上相當出色。

車長4880mm、車寬1850mm、車高1465mm、軸距2775mm的Accord尺碼為4款房車中之最,轉化為擁有寬137公分、長51.5公分的後座椅,同時後座椅面至車頂高度有92公分,後座椅面距車底的高度也有32公分,搭配153公分的後座寬度空間。
將駕駛座椅身高177公分之成年男性進行調整之後,進入左後座依然能為身高177公分的編輯提供26公分的膝部空間,以及4.5公分的頭部空間。儘管膝部與前座椅背仍有26公分的距離,繳出不俗成績,但受限於較為流線的外型設計,頭部空間稍顯壓迫,成為4款車鐘頭部空間較小的的一款。在坐椅的設計上,包覆性與支撐性與兩款歐系房車相近,但下背部仍與一般日系房車相同,有著較為明顯的凸起,在承作上會讓腰部向前撐起,並讓上背部以較不自然的方式後仰,對於乘坐舒適度上有著一定程度的影響。不過受惠於出色的支撐性、包覆性,以及高度、造型適當的後座頭枕,Accord的後座乘坐舒適度仍有水準之上的表現。

實際將駕駛座調整為適合177公分編輯之駕駛姿勢後,Accord能夠擁有26公分的膝部空間,頭部空間也有4.5公分的表現。
當然,影響舒適度的還有一個,就是行車時車內的靜肅性,我們透過分貝計分別以引擎轉速2000rpm模擬市區行車,運用汽笛聲響測試車輛對於環境噪音的隔音,以及怠速時的車內噪音等,實際測量各款房車的靜肅性。Accord在模擬市區行車的2000rpm轉速時,車內測得49dB的數值,怠速並啟動空調壓縮機時也僅測得49dB,可見車室在隔離引擎室噪音方面下了不少工夫。但,在距車輛1公尺,鳴響汽笛模擬環境噪音靜肅性的測試中,Accord的表現為80dB,實際在道路上駕駛,周遭車輛的聲響也明顯地傳入車內,顯示Accord對於環境噪音的阻絕上,仍有不少的進步空間。

容積為450公升的行李廂,深度達116.5公分、最窄處寬74公分,能夠從容應對兩組高爾夫球具袋。同時搭配有後座椅背快速釋放傾倒裝置,提供更多的使用彈性。
除了乘坐舒適度與車室靜肅性之外,Accord在不俗的體型中,也擁有450公升的行李廂容積。於實際使用上,深度達116.5公分、最窄處寬度為74公分,高度亦有50.5公分,並且擁有111公分的行李廂開口寬度與46公分的開口長度,面對於兩組高爾夫球球具也能從容應付,得以平躺置入,搭配能夠整排傾倒的後座椅背,以及後座椅背快速釋放裝置,更增添不少運用彈性。
Škoda Superb 2.0 TDI
身為Škoda家族旗艦的Superb在2010年時由太古利奔汽車導入臺灣市場販售,並以房車、Combi旅行車兩款車型,搭配汽油與柴油兩款動力的多元組成,擔任Škoda品牌在臺灣市場的旗艦角色。在身形上,車長4838mm、車寬1817mm與車高1462mm的Superb並不凸出,2761mm的軸距也非4款車中的頂尖,皆遜於兩款日系中大型房車。不過Superb仍能夠提供131公分寬的後座椅面,後座椅面長度也有51公分的水準,同時後座椅距離地板與車頂也分別有31公分與93公分的成績。但由於車門較為厚實的緣故,後座寬度僅有146公分,在4款車中較為遜色。

車長4838mm、車寬1817mm、車高1462mm與軸距2761mm的Superb在體型上雖然並不突出,同樣能帶來寬131公分、長51公分的後座椅面,後座寬度也能達到146公分的水準。
然而,將駕駛座調整為適合177公分之成年男性的坐姿,再進入後座實際測量之後,Superb卻能提供高達31公分的後座膝部空間,同時,由於車頂後部採用內縮設計的幫助,還能帶來6公分的頭部空間,搭配上方正的窗框設計,Superb為後座乘客所帶來的,是更具尊榮與舒適的乘坐氛圍。不僅如此,在座椅設計上,Superb也提供良好的腰部包覆,同時下背部也不若兩款日系車般有著明顯的突起,增進了長途乘坐的舒適性。雖然採取真皮座椅的設定,在劇烈操駕時無法牢牢抓住後座的身體,但對於一般消費者而言,大氣的真皮座椅,以及寬敞、舒適的乘坐感受,才是心中的重點。

後座空間規劃上,Superb能夠提供的31公分的後座膝部空間以及6公分頭部空間,為4款車中表現最佳的一款,實際上路的乘坐感也相當出色。
在靜肅性的測量上,搭載2.0 TDI柴油引擎的Superb在怠速時所測得的分貝值為51.5dB,儘管實際乘坐在車內並未有特別惱人的感受,但受限於柴油引擎先天的劣勢,仍然敬陪末座。而模擬市區道路駕駛的轉速2000rpm測試中,Superb也僅繳出55.4dB的成績,不過,在道路駕駛中,其實是能夠感受到Superb略為高亢的聲浪,對於自駕需求強烈的車主而言,可能得以小小滿足心中的熱血因子。除此之外,在模擬環境噪音的鳴響汽笛測試中,Superb則繳出了72.2dB的優異表現,能夠發現在靜肅隔音的思維上,Superb顯然較為偏向一般環境噪音的阻絕,而讓引擎室聲響有限度地進入車內,讓駕駛與車有更多一分的連結。

擁有565公升的行李廂容積,搭配6/4傾倒後座,中央扶手後方的開口,以及兩階段式開啟行李廂蓋,Superb能夠提供最多元的行李廂運用彈性。
空間使用彈性方面,Superb行李廂擁有565公升的帳面成績。若是採用以一般使用為標準,實際測量開口與深度等數值,Superb能夠繳出111公分的深度、111.5公分的最窄處寬度以及53.5公分的高度。行李箱開口則為107公分寬、39公分長,最窄處亦有91公分寬,距地高度則為72公分,與其他各款產品皆在伯仲之間。不過,雖然擁有565公升的行李廂容積,但由於Superb在行李廂中設計有隔板、使其方正的緣故,讓寬度受限,無法讓兩具高爾夫球具平躺置入,僅能以交疊的方式收納,較為可惜。然而,Superb擁有特殊的兩階段開啟式行李廂蓋,讓其能夠擁有與掀背車款相近的大面積開口,搭配可6/4分離傾倒的後座椅,在使用的便利性與彈性上都有著相當的優勢。
Toyota Camry 2.5 Hybrid Q
Toyota Camry Hybrid雖然是當中唯一的國產房車,然而在產品實力與價格上,卻擁有與進口同級車款一較高下的競爭力。在過去Accord仍以國產方式在臺灣販售時,更是直接的對手,為此Camry Hybrid也進入這次的集評名單之中。車長4825mm、車寬1825mm、車高1470mm的Camry尺碼接近於Superb,然而2772mm的軸距卻僅次於Accord,為4款房車中次高的一款。轉化成後座空間的尺碼,Camry Hybrid能夠提供136公分寬、50公分長的後座椅面,後座椅面距車底與車頂的距離則分別為33公分與89公分,後座寬度為151公分,單就後座空間與坐椅的測量而言,並不十分突出。但,Camry Hybrid採用了平整化的後座地板設計,為其後座空間表現加了些許分數。

Camry Hybrid擁有136公分寬、50公分長的後座椅面,後座椅面距車底與車頂的距離則分別為33公分與89公分,同時可以提供151公分寬的後座空間。同時平整化的後座地板,也能增進後座的舒適度與空間感。
實際以身高177公分之成年男性為比例尺測量,並將前座以適當的駕駛姿勢進行調整之後,Camry Hybrid可以為後座乘客提供24公分的膝部空間,頭部空間亦有5.5公分的水準,表現與過往的直接對手Accord在伯仲之間。不過,在實際到路上的乘坐感受中,Camry Hybrid採用類似沙發設計的後座坐椅,無論是椅面或是椅背都較為平整,在包覆性與支撐性上顯然遜於其他各款對手。同時,如同於一般的國產日系房車,下背部的突起也影響了長途乘坐的舒適性。再加上高度較低、並且形狀突出的頭枕設計,在一般道路的乘坐上,即使將頭枕高度調到最高,遇上坑洞也還是會不斷撞擊筆者的後腦勺與頸椎頂端的位置。雖然真皮的沙發式座椅看似舒適與大氣,面對臺灣的路面品質,卻無法提供出色的乘坐感受。

乘坐空間表現上,Camry Hybrid能夠提供24公分的膝部空間與5.5公分的頭部空間。不過由於過為平面的椅面與椅背造型,搭配下背部的突起支撐,以及高度不足的頭枕設計,面對臺灣的路面狀況所能帶來的舒適性其實相當有限。
論靜肅性的噪音測量,受惠於Hybrid混合動力系統,在模擬市區道路的2000rpm轉速測試,Camry Hybrid並無引擎運轉聲響的傳出。在怠速測試中,將空調系統開啟,車室仍然可以測得42.2dB的分貝值,刻意啟動引擎也能測得46.0dB的分貝值,仍舊是各款車中表現最佳的一款。然而,在模擬環境噪音的汽笛鳴響測試中,Camry Hybrid卻繳出的78.8dB的數值,僅優於Accord,顯見這次測試的兩款日系中大型房車在隔音設計的思維上,皆是以阻絕引擎室或是路面噪音為優先。

受限於安裝於車尾的電池組件的影響,即使Camry Hybrid能夠置入兩組高爾夫球具袋,卻無法透過後座椅的傾倒換取行李廂的使用彈性。
在行李廂空間的實測中,儘管Camry Hybrid的行李廂容積僅有423公升,在4款車中敬陪末座,實際測量行李廂深度也僅有69公分,不過高度與其他車款相近,也有53.5公分的表現,搭配最窄處117公分的成績,以及123公分的行李廂開口寬度、49公分的開口長度,Camry Hybrid再置放兩組高爾夫球具的測試中,順利通過、並且能夠讓兩組高爾夫球具以平躺併排的方式安放在行李廂中。不過,可惜的是由於行李廂必須放置電池組件的緣故,影響了行李廂容積,同時後座椅也無法傾倒,在使用彈性上仍不夠出色。
Volkswagen Passat 2.0 TDI BMT
上有Phaeton車系的Passat雖然並非Volkswagen家族中的旗艦產品,但在品牌精神與產品實力的展現上,仍是Volkswagen家族中的中流砥柱。車長4769mm、車寬1820mm、車高1470mm的Passat,身軀尺寸在這4款房車中敬陪末座,2712mm的軸距也位較其他3款房車出色。儘管如此,相近的車寬還是可以帶來134公分寬、50公分長的後座椅面,同時後座椅距車頂與車底高度也分別有88公分與34公分,並且具有150公分的後座寬度,與其他對手相比,雖然體格較小卻未顯遜色。

車身尺碼最小的Passat同樣能夠提供134公分寬、50公分長的後座椅面,並且具有150公分的後座寬度。
不過較短的軸距在以真人進行測試時便一覽無遺的顯露出來,同樣地將駕駛座以身高177公分的編輯進行調整之後,坐進Passat的左後座,膝部空間僅有16公分,是所有參與集評的車款中最為侷促的一款,但Passat仍然能夠提供5公分的頭部空間,不會帶給後座乘客更多的壓迫感。然而,在實際上路的乘坐感中,Passat 2.0 TDI BMT將後座椅椅面與椅背向內挖深,營造類似於運動化坐椅的包覆性,同時再透過麂皮包覆椅面與椅背中央,能讓坐椅更牢固地抓住乘客身體,即使以較為劇烈的方式操駕,後座乘客也不會被甩成一團。再加上韌性十足的懸吊設定,不會因為行經坑洞而帶來多餘的震動,搭配高度與形狀皆有一定水準的頭枕,Passat雖然體型較小、空間較不出色,卻能夠擁有超乎水準的乘坐舒適性。

受限於較短的軸距與車身尺碼,Passat僅能提供16公分的膝部空間與5公分的頭部空間。不過造型設計得當的座椅與頭枕,以及韌性十足的懸吊設計,乘坐感受反而名列前茅。
Passat在出色的乘坐舒適性之外,於車室靜肅性上,即使搭載2.0 TDI柴油引擎,但怠速時車內中央所測得的分貝值為49.9dB,與Accord廂比差異僅有不到3dB的差異,甚至優於同樣搭載2.0 TDI引擎的Superb。不過在模擬市區低速行駛的2000rpm測試中,Passat卻繳出57.8dB的數字,但是在模擬環境噪音隔離的鳴響汽笛測試中,Passat車室中央僅測出73.2dB的分貝值,僅次於Superb的72.2dB。在結果中不難看出,Passat與Superb兩款歐系房車在隔音工程的思維上,重點著重在車外環境噪音的隔絕,不讓周遭車輛的聲響影響車內的靜肅性,而引擎室的聲浪,則在不惱人的前提之下適度的進入車室之中,讓駕駛能夠更加掌握車輛狀態,與車輛有更進一步的連結。

受限於兩旁的隔板,Passat並未能夠從容地應付兩組高爾夫球具袋。但透過後座椅背快速釋放傾倒裝置,以及6/4分離傾倒後座椅背,仍然具有水準之上的使用彈性。
雖然車身尺碼並不突出,Passat仍然可以提供565公升的行李廂容積,行李廂深度可達117公分,高度亦有51公分的水準。不過,Volkswagen集團習慣在行李廂側邊設計隱藏式收納空間、安裝隔板的緣故,最窄處的寬度僅有104.5公分。而寬103公分、長45公分的行李廂開口,也是4款車中較為窄小的一款。在使用兩組高爾夫球具袋進行的測試中,必須拆下一側的側邊隔板才能讓球具袋進入,並且必須以交疊的方式才得以收納兩組球具袋。不過,Passat仍透過標配的6/4分離傾倒後座椅與後座椅背快速釋放裝置,為行李廂帶來更多的使用彈性,彌補行李廂使用空間的限制。
空間實測數據:

音量分貝實測結果:

延伸閱讀:【集體評比】面子之爭 ─ 平價中大型房車級距的過去、現在與未來
延伸閱讀:【集體評比】面子之爭 ─ Accord vs. Superb vs. Camry vs. Passat動態表現篇
延伸閱讀:【集體評比】面子之爭─Accord vs. Superb vs. Camry vs. Passat結論與其他對手